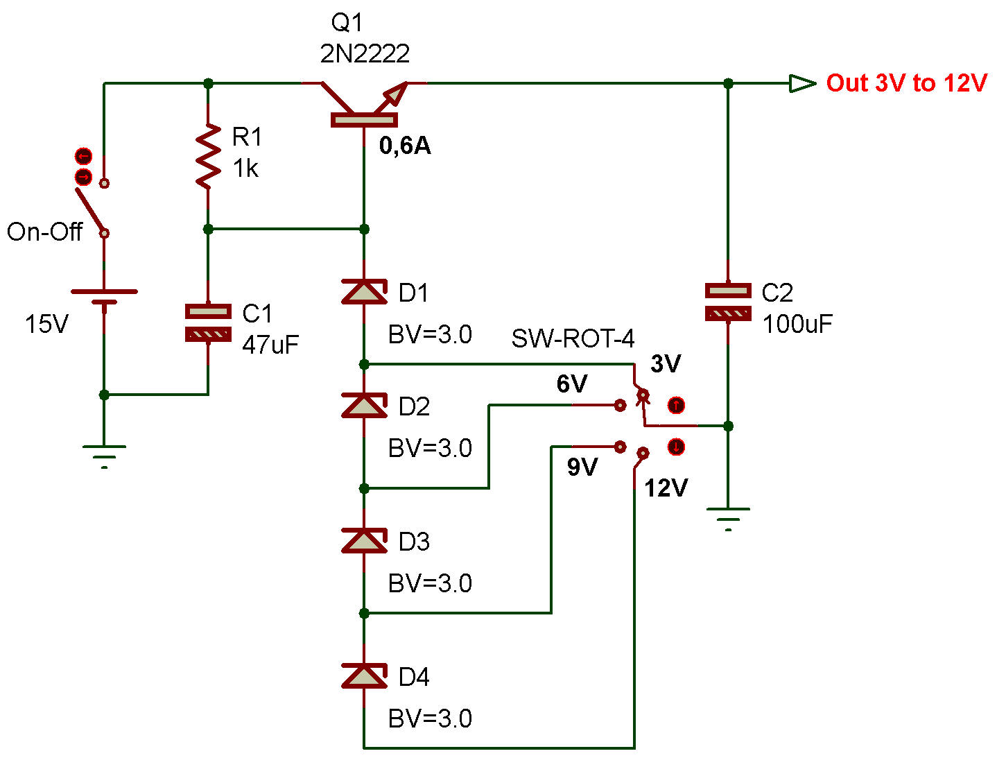
3v Zener Power

Circuits Divers / Various Circuits