AD5220 Digital Potentiometers / Potentiomètres Numériques
Circuits Divers / Various Circuits

| Comment
utiliser les potentiomètres numériques pour contrôler la lumière et le son |
How to Use
Digital Potentiometers to Control Light and Sound |
| Normalement
caché à l'intérieur des systèmes stéréo, le potentiomètre numérique ne
nécessite aucun réglage, car il s'ajuste tout seul. Sa résistance fluctuante peut changer la couleur ou la luminosité d'une lumière, l'intensité ou la fréquence d'un son, ou tout autre paramètre dépendant de la tension et du courant. |
Normally
lurking unseen inside stereo systems, the digital potentiometer needs no
adjustment, because it adjusts itself. Its fluctuating resistance can change the color or brightness of a light, the loudness or frequency of a sound, or any other parameters that depend on voltage and current. |
| Scellée à
l’intérieur de la puce se trouve une échelle de résistances. La figure montre l’idée. |
Sealed inside
the chip is a ladder of resistors. Figure shows the idea. |
![]() |
|
|
Les connexions entre les résistances sont appelées « prises ». Si vous disposez de 127 résistances (comme dans cet exemple), il y a 128 prises possibles, y compris celles situées aux extrémités de l'échelle. Les potentiomètres numériques comportent généralement 8, 16, 32, 64, 100, 128, 256 ou 1 024 prises. |
The connections between the resistors are called “taps.” If you have 127 resistors (as in this example), there are 128 possible taps, including those at the ends of the ladder. Digital potentiometers typically have 8, 16, 32, 64, 100, 128, 256, or 1,024 taps. |
| Deux broches
portant les noms remarquablement peu imaginatifs « A » et « B »
permettent d'accéder aux extrémités de l'échelle, tandis qu'une
troisième broche, connue sous le nom
Wiper, peut être connectée en interne à n'importe lequel des
robinets. Bien que la résistance entre le Wiper et A ou B change par petites étapes discrètes, la transition est suffisamment fluide pour de nombreux objectifs, comme le réglage du volume d'une chaîne stéréo. |
Two pins with
the remarkably unimaginative names “A” and “B” provide access to the
ends of the ladder, while a third pin, known as the Wiper, can be
connected internally with any of the taps. Although the resistance between the Wiper and A or B changes in small, discrete steps, the transition is smooth enough for many purposes, such as adjusting the volume on a stereo. |
Pinout![]() |
|
| La figure
montre le brochage de la famille de potentiomètres numériques AD5220
(qui comprend les AD5220BNZ10, AD5220BNZ50 et AD5220BNZ100, ayant une
résistance interne totale de 10K, 50K et 100K respectivement). Les impulsions au niveau de la broche Clock déplacent la connexion du Wiper pas à pas, tandis que l'état logique de la broche Haut/Bas détermine si le Wiper avancera vers A ou B. La broche Chip Select doit être mise à la terre pour activer la puce. L'AD5220 nécessite une alimentation 5 V CC, que vous pouvez fournir à l'aide d'un régulateur de tension LM7805 avec une pile 9 V. A et B sont fonctionnellement identiques, vous pouvez donc appliquer une tension dans les deux sens, mais la différence de potentiel ne doit jamais dépasser 5 V. REMARQUE : Vous pouvez également acheter des potentiomètres numériques dans lesquels chaque résistance a une adresse numérique et un code binaire indique au Wiper de passer directement à cette adresse. Toutefois, cela nécessite un protocole de communication série. |
The Figure
shows the pinouts of the AD5220 family of digital potentiometers (which
include the AD5220BNZ10, AD5220BNZ50, and AD5220BNZ100, having a total
internal resistance of 10K, 50K, and 100K respectively). Pulses at the Clock pin move the Wiper connection one step at a time, while the logic state of the Up/Down pin determines whether the Wiper will advance toward A or B. The Chip Select pin must be grounded to activate the chip. The AD5220 needs a 5VDC power supply, which you can provide using an LM7805 voltage regulator with a 9V battery. A and B are functionally identical, so you can apply voltage either way around, but the potential difference must never exceed 5V. NOTE: You can also buy digital potentiometers in which each resistor has a numeric address, and a binary code tells the Wiper to jump directly to that address. However, this requires a serial communications protocol. |
| Contrôler la résistance | TIMING THE
RESISTANCE |
| Si vous
contrôlez la puce à l’aide de boutons-poussoirs, vous devrez les
anti-rebondir pour éliminer leurs pics de tension. Cependant, il est plus facile (et plus intéressant) de contrôler la puce électroniquement, et je suggère d’utiliser un 555 à cet effet. La figure montre un circuit de test dans lequel j'ai connecté les extrémités de l'échelle de résistances (broches 3 et 6 de l'AD5220) entre l'alimentation et la masse. Lorsque le Wiper se déplace entre eux, sa tension (sur la broche 5) varie entre 0 V et 5 V CC. |
If you control
the chip using pushbuttons, you’ll have to debounce them to get rid of
their voltage spikes. However, it’s easier (and more interesting) to control the chip electronically, and I suggest using an 555 for this purpose. Figure shows a test circuit in which I connected the ends of the resistor ladder (pins 3 and 6 of the AD5220) between the power supply and ground. As the Wiper moves between them, its voltage (on pin 5) will vary between 0V and 5VDC. |
![]() |
|
| Commencez avec
la LED rouge déconnectée. Mettez sous tension et la LED jaune devrait clignoter pour confirmer que la minuterie envoie des impulsions. L'AD5220 démarre toujours avec le Wiper au centre de sa plage, et la tension du Wiper augmentera progressivement, car la broche Haut/Bas (broche 2) est connectée à la masse via une résistance de 10K. Vous verrez votre compteur afficher la tension à mesure que le Wiper gravit les échelons. Maintenant, maintenez le bouton-poussoir enfoncé pour connecter la broche 2 à 5VDC, et la sortie comptera à rebours presque jusqu'à 0V (la valeur réelle dépendra de la résistance interne de votre alimentation). Connectez la LED rouge en parallèle à votre compteur, appuyez sur le bouton pour faire décompter la puce, et la LED s'éteint complètement autour de 1,6 V CC. Cela se produit parce qu’une LED, comme toute diode, nécessite une tension minimale pour fonctionner. J'ai spécifié une LED rouge car elle nécessite moins de tension directe que les autres couleurs. Une LED blanche, par exemple, nécessite au moins 3,2 V CC. Si vous souhaitez que la LED reste faiblement visible à l'extrémité inférieure de la plage, vous devez ajouter une résistance entre la broche 3 du potentiomètre numérique et la masse. Et pendant que vous y êtes, ajoutez un transistor, car nous ne devrions pas vraiment piloter l'AD5220 si près de sa valeur nominale maximale de 20 mA. |
Begin with the
red LED disconnected. Power up, and the yellow LED should icker to con rm that the timer is sending pulses. The AD5220 always starts with the Wiper in the center of its range, and the Wiper voltage will gradually increase, because the Up/Down pin (pin 2) is connected through a 10K resistor to ground. You’ll see your meter displaying the voltage as the Wiper climbs the ladder. Now hold down the pushbutton to connect pin 2 with 5VDC, and the output will count down almost to 0V (the actual value will depend on the internal resistance of your power supply). Connect the red LED in parallel with your meter, press the button to make the chip count down, and the LED fades out completely around 1.6VDC. This happens because an LED, like any diode, requires a minimum voltage to function at all. I specified a red LED because it requires less forward voltage than other colors. A white LED, for instance, requires at least 3.2VDC. If you want the LED to remain dimly visible at the low end of the range, you need to add a resistor between pin 3 of the digital potentiometer and ground. And while you’re at it, add a transistor, because we shouldn’t really drive the AD5220 so close to its maximum rating of 20mA. |
![]() |
|
| Une résistance
de 6,8 K donne désormais au Wiper un minimum d'environ 2 V CC au lieu de
0 V. Cela devrait empêcher la LED de s'éteindre complètement. Le courant traversant ma LED atteint un maximum de 18 mA et chute presque à 0 mA. Utilisez votre lecteur pour vérifier si le vôtre fait de même. Remplacez maintenant le condensateur de synchronisation de 10 µF par un condensateur de synchronisation de 1 µF, et la LED devrait s'afficher et s'éteindre rapidement et en douceur. |
A 6.8K
resistor now gives the Wiper a minimum of around 2VDC instead of 0V. This should stop the LED from going completely dark. The current through my LED maxes out at 18mA and drops almost to 0mA. Use your meter to check if yours does the same. Now substitute a 1µF timing capacitor for the 10µF timing capacitor, and the LED should fade in and out quickly and smoothly. |
| ENTIÈREMENT
AUTOMATISATION ! |
FULL
AUTOMATION! |
![]() |
|
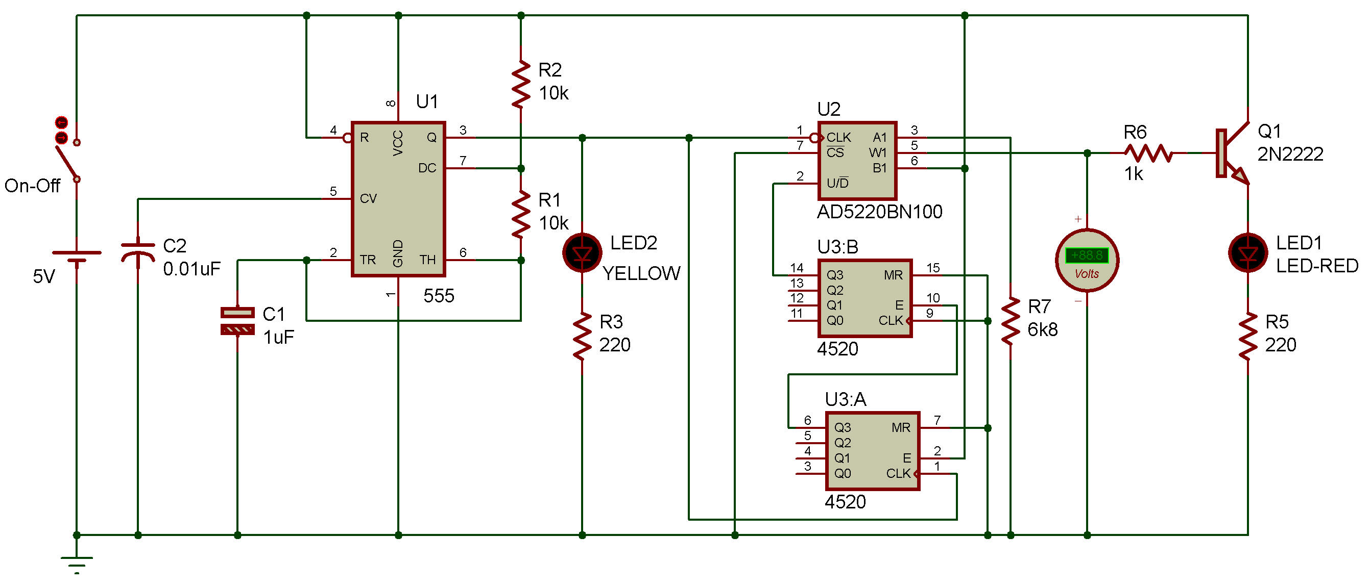
| Remplaçons le
bouton-poussoir par quelque chose qui inversera automatiquement le
cycle. La sortie d'un autre minuteur (plus lent) pourrait être appliquée à la broche Haut/Bas, mais elle aurait tendance à se désynchroniser avec le premier minuteur. Ce dont nous avons besoin, c'est d'un composant qui compte 128 cycles, puis inverse l'état de la broche Haut/Bas, compte encore 128 cycles, l'inverse à nouveau - et ainsi de suite. Cela ressemble à du travail pour une puce de compteur ! En fait, un compteur binaire de 8 bits parcourt 256 cycles, ce qui équivaut à 2 x 128. Après les 128 premières étapes, la sortie passe de 01111111 à 1 0000000, de sorte que la broche du bit le plus significatif passe de bas en haut. Il reste ensuite élevé pendant encore 128 cycles, après quoi il passe de haut en bas. Juste ce qu'il faut ! C'est pourquoi j'ai choisi un potentiomètre numérique doté de 128 prises, afin que nous puissions le faire monter et descendre avec une minuterie de 8 bits. Le circuit final et le schéma sont illustrés à la figure, utilisant une puce de minuterie CD4520 ou 74HC4520, qui contient deux compteurs 4 bits, enchaînés ensemble. Toutes ses sorties ne sont pas connectées, à l'exception de la broche à bit le plus significatif. |
Let’s replace
the pushbutton with something that will reverse the cycle automatically.
The output from another (slower) timer could be applied to the Up/Down pin, but it would tend to drift out of sync with the rst timer. What we need is a component that counts 128 cycles, then reverses the state of the Up/Down pin, counts another 128 cycles, reverses it again — and so on. That sounds like a job for a counter chip! In fact an 8-bit binary counter runs through 256 cycles, which just happens to be 2 x 128. After the rst 128 steps, the output changes from 01111111 to 10000000, so the most-signi cant-bit pin goes from low to high. It then stays high for another 128 cycles, at which point it changes from high to low. Just the thing! This is why I chose a digital potentiometer that has 128 taps, so we could make it step up and down with an 8-bit timer. The nal circuit and schematic are shown in Figure, using a CD4520 or 74HC4520 timer chip, which contains two 4-bit counters, chained together. All of its outputs are unconnected except for the most-signi cant-bit pin. |