Sonnette pour personnes sourdes, circuit utilisant des LED
Doorbell for Deaf People Circuit using LEDs
Oscillateurs 2 / Oscillators 2

| Lorsqu'une
personne sourde est seule chez elle, il lui est très difficile de se
rendre compte que quelqu'un frappe à la porte sans signal visuel. Ce circuit, une sonnette pour personnes sourdes, émet un signal visuel permettant à la personne sourde de comprendre la situation. Le circuit est connecté à un système de sonnette fonctionnant en courant continu (CC), comme illustré sur le schéma, le signal sonore étant un buzzer actif. Ce circuit n'est pas connecté aux systèmes de sonnette classiques fonctionnant en courant alternatif (CA). |
When a deaf
person is alone in a house, it would be very difficult to realize that
someone is knocking on the door without any visual warning signal. This circuit, doorbell for the deaf, shows a visual warning that allows the deaf person to realize the situation in which it is. The circuit is connected to a doorbell system that works with direct current (DC) as shown in the diagram, where the actual sound signal is a active buzzer. The circuit is not connected to the common alternating current (AC) doorbell system normally found in houses. |
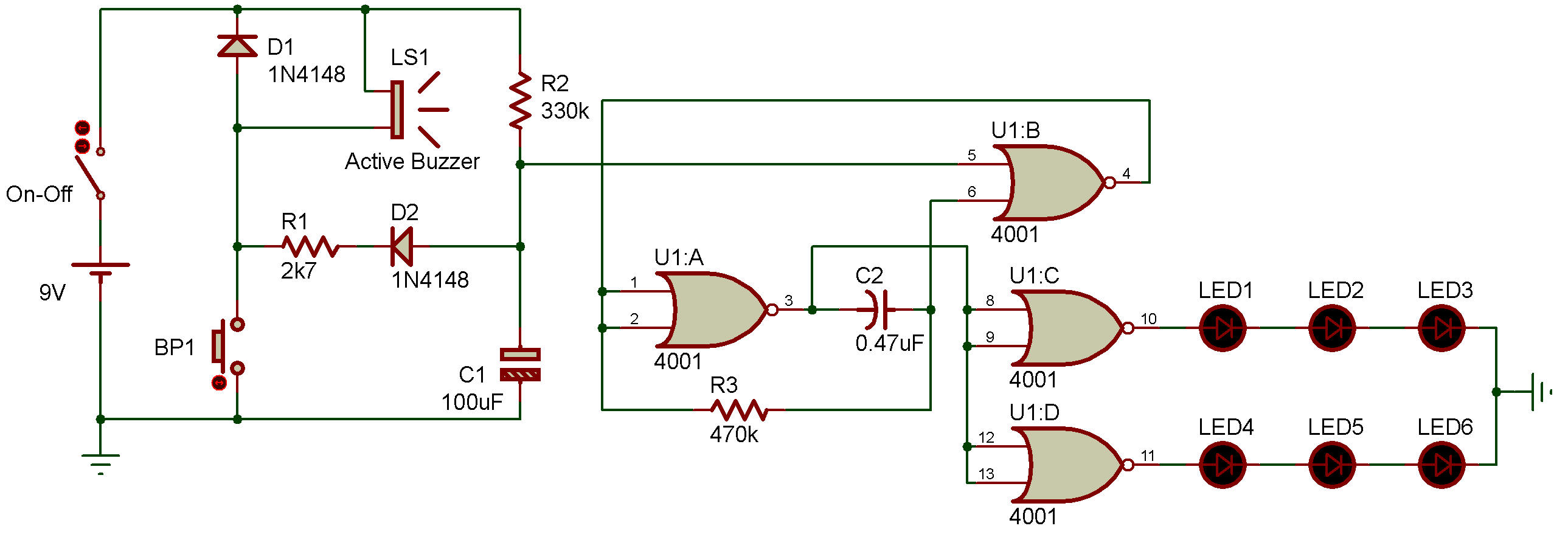
| Comment
fonctionne le circuit de la sonnette pour personnes sourdes ? Le composant principal de ce circuit est le circuit intégré CMOS 4001, qui comporte quatre portes NOR à deux entrées. La porte U1a, le condensateur C2 et la résistance R3 forment un oscillateur. Cet oscillateur est activé lorsque la porte U1b présente un niveau de tension haut sur l'une de ses entrées. |
How the
doorbell for deaf people circuit works? The main component for the Doorbell for the deaf people circuit is the CMOS 4001 integrated circuit, which has four two input NOR gates. U1a gate, capacitor C2 and resistor R3 form an oscillator. This oscillator is enabled when the U1b gate has a high voltage level at one of its inputs. |
| Le signal
d'activation de U1b correspond à un niveau de tension bas au point de
jonction du condensateur C1 et de la résistance R2. À chaque pression sur l'interrupteur momentané BP1, le condensateur C1 se décharge à travers la diode D2 et la résistance R1. C'est à ce moment que le signal d'activation de l'oscillateur est obtenu. Lorsque l'oscillateur fonctionne, la sortie de IC1a bascule continuellement de l'état haut à l'état bas pendant une durée dépendant des valeurs de R2 et C1. Le signal de sortie de U1a est envoyé aux deux entrées des portes logiques U1C et U1D, câblées en porte NAND à deux entrées. Les sorties U1C et U1D fournissent les niveaux de tension qui activent et désactivent les LED signalant visuellement la présence d'une personne à la porte. Les LED clignotent pendant environ 20 secondes, ce qui signifie que le signal visuel est actif bien plus longtemps que le signal sonore. Pour modifier la durée d'activation des LED, vous pouvez ajuster les valeurs de R2 et C1. La sonnette pour sourds est alimentée par une pile de 9 volts. Elle peut également fonctionner avec une tension d'alimentation de 9 volts branchée sur le réseau (110/220 V CA). Ce circuit a une consommation négligeable lorsqu'il n'est pas utilisé. |
The “enable”
signal for U1b is a low voltage level at the junction point of capacitor
C1 and resistor R2. Every time a visitor presses the momentary contact switch BP1, capacitor C1 is discharged through diode D2 and resistor R1. It is at this time that the signal that enables the oscillator is obtained. When the oscillator is running, IC1a output goes from high to low continuously for a time that depends on the values of R2 and C1. The U1a output signal is sent to the two inputs of each of the gates U1C and U1D, which are wire as a two-input NAND gate. U1C and U1D have, at their outputs, the voltage levels that turn ON and OFF the LEDs that visually notified that a person is knocking at the door. LEDs will blink for about 20 seconds, that means the visual signal will be active for much longer than the sound of the buzzer. If you want to increase or decrease the time of activation of the LEDs, you can change the values of R2 and C1. The doorbell for the deaf circuit is powered by a 9 volt battery. It can also operate with a supply voltage of 9 volts connected to the network (110/220VAC). This circuit has a negligible consumption when it is not active. |
|
IC 4001 Configuration des broches |
IC 4001 Pin Configuration |
![]() |
|