Interrupteur d'ouverture de porte à clavier
Keypad Operated Door Release Switch
Circuits Divers / Various Circuits
|
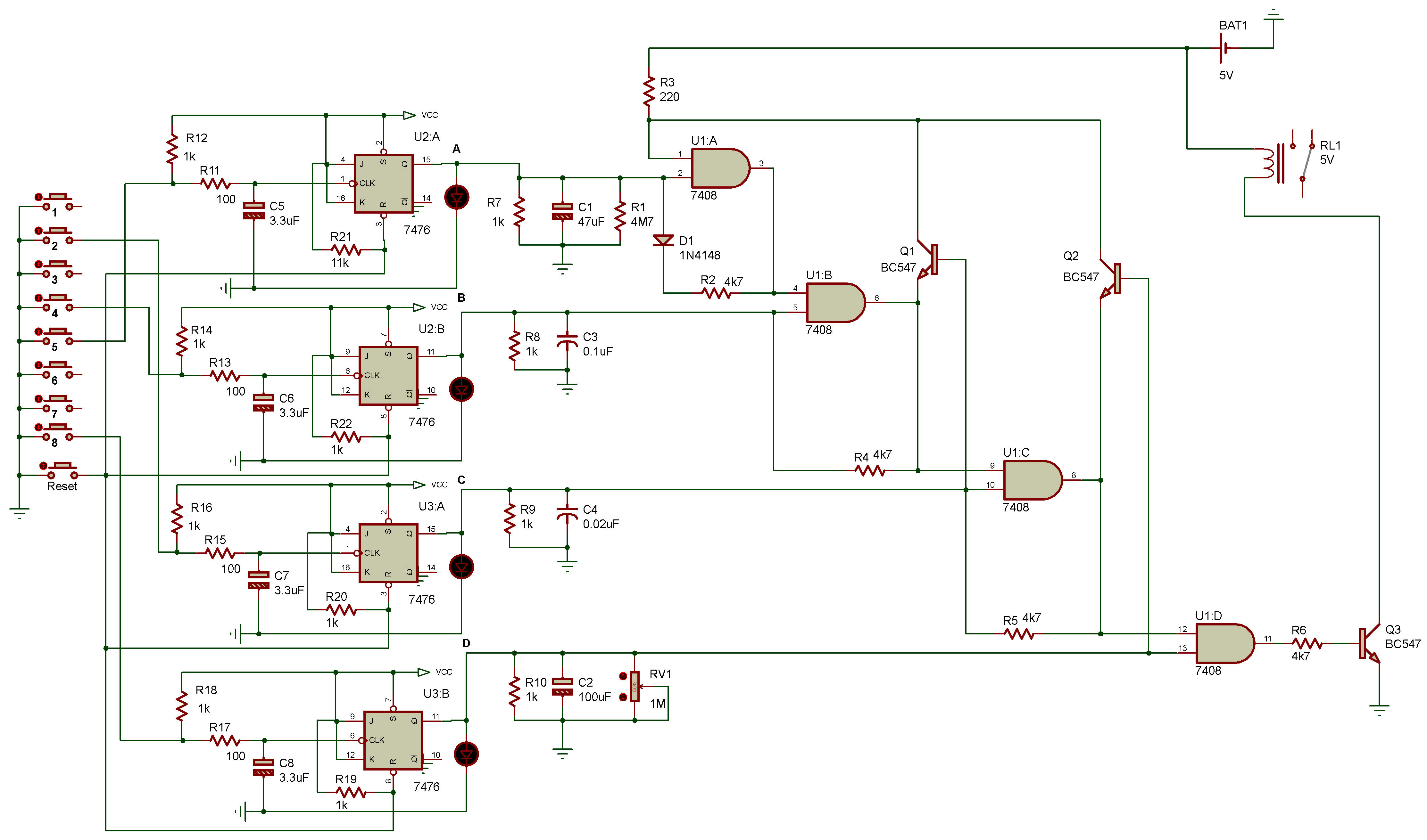
Ce circuit est conçu pour actionner un mécanisme d'ouverture de porte
électrique, mais il peut également servir à d'autres applications. L'utilisateur saisit un code à quatre chiffres de son choix, ce qui active un relais. Les contacts du relais permettent d'alimenter le mécanisme d'ouverture. La consommation en veille étant quasi nulle, l'alimentation par batterie est une option envisageable. L'utilisateur doit choisir quatre touches pour composer son code et les connecter aux bornes « A », « B », « C » et « D ». |
This circuit is designed to operate an electrical door-release mechanism,
but it can also be used for other applications. Users can enter a four-digit code of their choice, which will energize a relay. The relay contacts can be utilized to power the release mechanism. The standby current is nearly zero, making battery power a viable option. Users should select four keys to use as their code and connect them to terminals "A," "B," "C," and "D". |
|
Lorsque la séquence correcte de quatre touches est pressée, le relais
s'active. De même, la pression des touches « C » ou « D » dans le désordre provoque la mise à la masse de la broche 1 par Q4 ou Q3, ce qui entraîne l'échec de la saisie. En cas d'erreur lors de la saisie du code, la procédure peut être relancée. (Reset) Le clavier utilisé doit comporter une borne commune et une connexion distincte pour chaque touche. La logique du circuit est conçue de telle sorte que la pression de la séquence correcte de touches active le relais, permettant ainsi le déclenchement du mécanisme d'ouverture. En cas de saisie dans le désordre, le circuit intègre des dispositifs de sécurité grâce aux transistors Q2, Q3 et Q4 afin d'empêcher le déclenchement du relais par des entrées erronées. Cette conception renforce non seulement la sécurité, mais offre également une interface utilisateur conviviale, facilitant la saisie du code après une erreur. (Reset) Choisissez les quatre touches que vous souhaitez utiliser comme code et connectez-les aux bornes « A B C et D ». Lorsque vous appuierez sur vos quatre touches, dans le bon ordre, le relais s'activera. |
When the correct sequence of four keys is pressed, the relay will
energize. Similarly, pressing "C" or "D" out of sequence will cause Q4 or Q3 to pull pin 1 low, leading to a failed entry. In the event of a mistake during code entry, the process can be restarted. (Reset) The keypad used must have a common terminal and a separate connection for each key. The logic of the circuit is designed such that pressing the correct sequence of keys energizes the relay, allowing for the release mechanism to be activated. In the event of out-of-sequence entries, the circuit incorporates fail-safes through the use of transistors Q2, Q3, and Q4 to ensure that erroneous inputs do not trigger the relay. This design not only enhances security but also provides a user-friendly interface, allowing for easy re-entry of the code after a mistake. (Reset) Choose the four keys you want to use as your code - and connect them to "A B C & D". When you press your four keys - in the right order - the relay will energize. |
|
Dans le circuit le séquence est 5-4-2-8 A = 5, B = 4, C = 2 et D = 8 |
The sequence in the circuit is 5-4-2-8 A = 5, B = 4, C = 2, and D = 8 |
|
Si vous n'avez pas de Bascule J-k, vous pouvez utiliser l'un de ces
circuits. |
If you do not have a J-k flip-flop, you can use one of these circuits. |
![]() |
![]() |
![]() |
|