Contrôler les choses avec l'électricité
Mes premiers pas en Électronique
Les composants électroniques permettent de construire des objets intelligents, comme une lampe qui s'allume dans l'obscurité ou une porte qui s'ouvre automatiquement lorsqu'on s'en approche.
Dans cette section, vous découvrirez un nouveau composant qui vous aidera à construire de tels objets intelligents :
le transistor
Note si vous voulez souder de façon permanente les circuits de cette section vous pouvez utilisez
des Prises pour transistor (Transistor Sockets)

On soude les Prises pour transistor à l'emplacements des transistors. Ensuite on peut insérer et enlever facilement les transistors dans ces prises.
Les sections précédent vous a montré comment souder, et les projets de cette
sections – un capteur tactile et une alarme qui vous réveille au lever du soleil
– vous donneront l'occasion de vous entraîner davantage. Pour chaque projet,
vous n'avez besoin que du transistor et de quelques composants supplémentaires.
Découvrez le transistor Voir aussi
Transistor

Le transistor est le composant électronique le plus important, et si vous avez déjà entendu des passionnés de matériel informatique en parler, vous avez probablement remarqué qu'ils ont tendance à utiliser un vocabulaire complexe.
Pourtant, le transistor n'est pas vraiment difficile à comprendre ; en fait, vous avez déjà utilisé quelque chose qui en ressemble beaucoup !
Vous souvenez-vous du relais que vous avez découvert à la section Faire clignoter une lumière pour la première fois ?
Le transistor lui ressemble à bien des égards : c'est comme un interrupteur que l'on peut ouvrir et fermer à l'électricité.
Le transistor bipolaire est l’opérateur technique de base de fonctions de l’électronique telles que L’amplification ou la commutation. Il est obtenu en insérant un barreau semi-conducteur entre deux du type opposé. On obtient ainsi 2 possibilités :
Le transistor PNP (Positif,
Négatif, Positif)

Le transistor NPN (Négatif, Positif, Négatif)

Les noms des 3 bornes ainsi constituées sont : la base (B), l’émetteur (E) et le collecteur (C). Les représentations symboliques des transistors nous informent sur leur type (PNP ou NPN) ainsi que sur le sens des courants.
Un transistor possède trois pattes.
Dans un transistor NPN standard, ces trois pattes sont appelées émetteur, base et collecteur.
On les retrouve souvent étiquetées e, b et c dans les schémas de circuit.
On active et désactive le transistor (c'est-à-dire qu'on ouvre et ferme l'interrupteur) grâce aux pattes de base et d'émetteur, et on connecte le circuit à contrôler entre les pattes de collecteur et d'émetteur.
Si vous regardez notre transistor d'exemple, face plate face à vous, la patte la plus à gauche est l'émetteur, la patte du milieu est la base et la patte la plus à droite est le collecteur.
Cependant, ce n'est pas le cas pour tous les transistors ; consultez donc toujours la fiche technique de votre transistor pour savoir quelle patte correspond à quelle autre.
Pourquoi utiliser un transistor ?
Si un transistor agit comme un interrupteur, vous vous demandez peut-être quand utiliser un transistor plutôt qu'un interrupteur.
Prenons l'exemple d'un ventilateur : s'il fait chaud dans votre pièce et que vous souhaitez l'allumer, vous devez actionner manuellement un interrupteur.
Mais si ce ventilateur faisait partie d'un circuit approprié, avec un transistor et quelques autres composants, vous pourriez le faire démarrer automatiquement lorsque la température de votre pièce dépasse 24 °C.
Pour ce faire, il faudrait un circuit capable de détecter la température et un autre capable d'allumer un ventilateur.
Imaginez maintenant un circuit de détection de température fournissant une tension lorsque la température est supérieure à 24 °C et aucune tension lorsque la température est inférieure.
Si vous connectiez un fil du ventilateur au collecteur d'un transistor NPN, l'autre fil du ventilateur à la borne positive de la batterie et l'émetteur du transistor à la borne négative de la batterie, le transistor commanderait la mise en marche du ventilateur.

Ensuite, vous pourriez connecter la sortie du circuit de détection de température à la partie de commande du transistor, c'est-à-dire la base et l'émetteur.
Dans un tel circuit, le ventilateur se mettrait en marche lorsque la température dépasserait 24 °C et s'arrêterait lorsqu'elle serait inférieure.
Voyons d'abord comment l'interrupteur du transistor se ferme.
Fonctionnement du transistor
Lorsqu'un faible courant circule de la
base d'un transistor vers l'émetteur, le transistor ferme l'interrupteur,
permettant ainsi au courant de circuler également du collecteur vers l'émetteur.

À la section Qu'est-ce que l'électricité ?, j'ai expliqué que la tension pousse le courant dans un circuit. Pour que le courant circule de la base à l'émetteur, une tension est nécessaire.
Lorsque le courant circule de la base à l'émetteur, un chemin de courant s'ouvre entre le collecteur et l'émetteur. Vous pouvez également contrôler la quantité de courant circulant entre le collecteur et l'émetteur en modifiant le courant circulant de la base vers l'émetteur.
Le type de transistor dont nous parlons est un transistor à jonction bipolaire de type NPN. Ce nom long décrit les matériaux qui le composent.
Son fonctionnement repose sur des notions de chimie et de physique avancées, mais il n'est pas nécessaire de tout connaître pour construire des circuits performants avec un transistor ; il suffit de connaître son rôle.
Ce qu'il est important de retenir pour l'instant, c'est qu'il existe différents types de transistors.
Pour chaque projet de transistor de Mes premiers pas en Électronique, utilisez simplement le type décrit dans la section « Liste de courses » et vos circuits fonctionneront parfaitement.
Et bien sûr, lorsque vous construisez des circuits en dehors de cette section, assurez-vous d'utiliser le type de transistor spécifié dans le schéma du circuit.
Contrôler une LED avec un transistor
D'autres projets de Mes premiers pas en Électronique ont utilisé ce circuit LED simple, équipé d'une résistance et d'une pile :

D’après ce que vous avez appris jusqu’à présent, que pensez-vous qu’il se passerait si vous placiez un transistor entre la résistance et la borne négative de la batterie ?

En l'absence de tension sur la base du transistor, ou sur la broche de commande, aucun courant ne circule de la base vers l'émetteur.
Cela signifie qu'aucun courant ne peut circuler entre le collecteur et l'émetteur, et la LED serait éteinte.
Mais si vous appliquiez une faible tension à la base, par exemple en y connectant une petite pile, le transistor laisserait passer le courant du collecteur vers l'émetteur, et la LED s'allumerait.
Un transistor qui laisse passer le courant est considéré comme passant ; un transistor qui ne le laisse pas passer est considéré comme bloqué.
La tension nécessaire pour rendre passant un transistor NPN est d'environ 0,7 V
(Ne pas dépasser cette tension pour la base sinon le transistor va sauter) ;
un circuit comme celui-ci permettrait donc au courant de passer correctement pour allumer la LED :

Normalement, on ne connecte pas de pile à la base.
À la place, on connecte un autre circuit destiné à contrôler le transistor, comme un circuit photosensible qui fournit une faible tension lorsqu'il détecte de la lumière.
Un tel circuit active et désactive le transistor en fonction de la lumière.
Vous pouvez construire un circuit similaire pour contrôler des LED et d'autres composants.
Dans le prochain projet, je vous montrerai comment utiliser un transistor pour allumer une LED d'un simple effleurement du doigt.
Projet n° 14 : Construire un circuit tactile
Saviez-vous que votre doigt peut servir de résistance ?
Votre doigt a une résistance de quelques mégohms (MΩ), et c'est beaucoup !
Cette résistance varie cependant. Si votre doigt transpire, par exemple, elle diminue.
Dans ce projet, vous utiliserez votre doigt comme résistance pour compléter un circuit qui allume une LED, créant ainsi un capteur tactile.
Un capteur est un composant capable de mesurer des paramètres du monde qui vous entoure, comme la lumière ou la température.
Souvent, un capteur est une résistance dont la valeur varie en fonction de la luminosité, de la température ou d'autres grandeurs physiques que vous pourriez vouloir connaître.
Si vous connectez une résistance de quelques mégohms entre le pôle positif de votre batterie et la base du transistor de ce circuit, un faible courant devrait circuler de la base du transistor vers l'émetteur.
Ce courant devrait être suffisamment important pour activer le transistor et laisser passer un léger courant du collecteur vers l'émetteur.
Ce circuit comprend un transistor, une résistance, une LED et une pile, comme celui de la section précédente.
Cette fois, au lieu d'une pile séparée, vous connecterez la pile 9 V à la base du transistor avec votre doigt via une sorte de pavé tactile.
Ce pavé tactile se compose simplement de deux fils dénudés placés suffisamment près l'un de l'autre pour pouvoir les toucher simultanément avec votre doigt.
Attention : ne mettez pas en contact les deux fils dénuder, sinon le transistor va sauter
Notez qu'au lieu d'une résistance de 330 Ω avec la LED utilisée précédemment, ce circuit utilise une résistance de 100 Ω.
Souvent, la résistance de votre doigt est si élevée que le transistor ne s'allume pas complètement. Avec une résistance plus petite, vous devriez obtenir une LED lumineuse, même si la résistance de votre doigt est un peu élevée.
Liste de courses
Une pile standard de 9 V pour alimenter le circuit.
Une pince pour pile de 9 V pour connecter la pile au circuit.
Un Breadboard.
Une LED standard.
Deux morceaux de fil dénudé d'environ 2,5 cm de long chacun.
Vous pouvez également utiliser deux pattes découpées dans des composants d'autres projets.
Une résistance de 100 Ω pour limiter le courant de la LED.
Un transistor 2N3904.

Étape 1 : Placer les composants sur la carte de prototypage
Placez la LED, la résistance, le transistor et les fils dénudés sur la carte de prototypage, comme illustré.

Étape 2 : Branchez la batterie !
Maintenant, il vous faut de l'énergie !
Pour terminer, placer les fils de la clip de la batterie.
Étape 3 : Test du capteur
Touchez les deux fils dénudés simultanément avec votre doigt.
Votre LED devrait s’allumer.
Si vous ne voyez pas la LED briller, essayez d’éteindre la lumière de votre pièce ; la LED est peut-être simplement faible.
Si vous ne voyez toujours pas la LED briller, trempez votre doigt dans l’eau et réessayez, car le mouillage réduit sa résistance.
AVERTISSEMENT : Utilisez uniquement un doigt pour toucher les fils dénudés.
L’utilisation d’un objet à très faible résistance, comme un fil métallique, peut détruire le transistor.
Étape 7 : Que faire si le capteur tactile ne fonctionne pas ?
Si rien ne se passe lorsque vous touchez les fils, commencez par vérifier le sens de votre LED et de votre transistor.
Il est très fréquent d’inverser les broches de ces composants.
Reprenez donc l’étape 1 et assurez-vous qu’ils sont bien placés sur la carte de prototypage, conformément aux images.
Si la LED et le transistor sont correctement connectés, vous pouvez utiliser votre multimètre pour mesurer la tension entre la base et l'émetteur du transistor côté contrôleur, sans toucher le pavé tactile.
Réglez votre multimètre sur une plage de tension continue (20 V CC par exemple), puis connectez un câble multimètre à la borne de base et un autre à la borne d'émetteur, comme illustré.
Le multimètre devrait afficher une valeur autour de 0 V.
Placez ensuite votre doigt sur le pavé tactile et mesurez à nouveau la tension. Le multimètre devrait afficher environ 0,7 V.
Si le côté contrôleur du transistor est correct, vérifiez le côté interrupteur.
Mesurez la tension d'une borne à l'autre de la LED, sans toucher le pavé tactile.
Vous devriez voir 0 V sur le multimètre.
Placez votre doigt sur le pavé tactile et mesurez à nouveau ; la tension devrait alors être d'environ 1,7 à 2 V.
Si l'une des mesures du multimètre donne des valeurs incorrectes, vérifiez une nouvelle fois vos connexions par rapport au schéma électrique, en insistant sur les deux fils dénudés.
Voir aussi :
Comment tester un
transistor
Faites un essai : le capteur tactile peut-il
détecter différents contacts ?
Essayez de toucher légèrement les deux fils dénudés et observez la luminosité de la LED.
Maintenant, essayez d'appuyer très fort.
Voyez-vous une différence ?
Demandez à un ami de répéter l'expérience.
La luminosité de la LED était-elle différente lorsque votre ami a touché les fils et lorsque vous les avez touchés ?
Si oui, cela signifie que la résistance du doigt de votre ami est différente !
En appuyant plus fort, la connexion entre les fils et votre doigt s'améliore, réduisant la résistance et facilitant ainsi la circulation du courant.
Voici une autre expérience amusante à essayer avec un ami : touchez vous-même l'un des fils et demandez à votre ami de toucher l'autre.
Ensuite, tenez la main libre de votre ami avec la vôtre.
Voyez-vous la LED s'allumer ?
Le courant passe alors de la batterie à travers vos deux corps avant d'atteindre le transistor.
Mais rassurez-vous : le courant est si faible qu'il n'est pas dangereux et vous ne ressentirez rien.
Si vous décidez de souder votre projet, il devrait ressemblé à l'image ci-dessous:

Résistances à valeur variable
Jusqu'à présent, vous n'avez utilisé que des résistances à résistance fixe, mais il existe aussi des résistances à valeur variable, ce qui signifie que la résistance peut varier.
Par exemple, certaines résistances changent de valeur lorsque vous tournez un bouton, tandis que d'autres changent de valeur en fonction de la température ou de la quantité de lumière.
Cette section présente deux
résistances variables : le potentiomètre et la photorésistance.
Découvrez le potentiomètre (voir
Résistances aussi section Résistance Variable
(Potentiomètre))
À la section
Créer de la lumière avec des leds,
vous avez découvert la résistance standard, un composant dont la résistance est
fixe.
Le potentiomètre est également une résistance, mais sa résistance est variable et il est souvent utilisé pour contrôler des éléments tels que le volume d'un haut-parleur.
Vous connaissez le bouton de volume de la radio ?
C'est souvent un potentiomètre.
Un potentiomètre possède généralement trois broches et un axe que vous pouvez faire tourner pour modifier la résistance.


Le symbole du potentiomètre représente son fonctionnement et les fonctions des trois broches.
La résistance entre les broches 1 et 3 est une résistance fixe d'une certaine valeur.
Cette valeur est égale à celle indiquée à l'achat du potentiomètre. Par exemple, si vous possédez un potentiomètre de 10 kΩ, la résistance entre les broches 1 et 3 sera de 10 kΩ.
La broche 2 est appelée curseur. Elle est connectée à la résistance située entre les broches 1 et 3. Vous pouvez modifier la position du curseur en tournant l'axe du potentiomètre.
Si vous tournez l'axe de manière à rapprocher le curseur de la broche 1, la résistance entre la broche 1 et le curseur diminue, mais celle entre la broche 3 et le curseur augmente.
Découvrez la photorésistance
Une photorésistance est une autre résistance variable. Photo signifie lumière, et sa résistance varie en fonction de la quantité de lumière qui la frappe.
On l'appelle parfois résistance photo-dépendante (LDR), car sa valeur dépend de la lumière.
Les photorésistances sont constituées d'un matériau aux propriétés particulières.
Dans l'obscurité, ce matériau présente une résistance élevée, mais lorsqu'il est exposé à la lumière, celle-ci alimente les électrons qui, autrement, seraient liés au matériau.
Ces électrons ainsi alimentés peuvent circuler librement à travers le matériau, réduisant ainsi sa résistance. Plus la photorésistance est éclairée, moins elle présente de résistance.

Diviser une tension avec des résistances
Lorsque la résistance d'une photorésistance ou d'un potentiomètre dans un circuit varie, la tension et/ou le courant doivent également varier, selon la loi d'Ohm.
Si vous intégrez votre résistance variable à un circuit appelé diviseur de tension, vous obtiendrez une tension de sortie qui varie avec la résistance.
Vous pouvez utiliser cette tension variable pour contrôler un autre composant de votre circuit. Savoir identifier les diviseurs de tension peut également vous aider à comprendre le fonctionnement d'autres circuits.
À quoi ressemble un diviseur de tension ?
Si vous connectez deux résistances de même valeur entre elles et aux bornes positive et négative d'une pile, la tension à leur jonction sera la moitié de celle de la pile ; par exemple, 4,5 V avec une pile de 9 V.
Ce circuit est appelé diviseur de tension.

Si vous utilisez des
résistances inégales plutôt que identiques, vous pouvez utiliser un diviseur de
tension pour obtenir des tensions comprises entre 0 V et la tension de votre
batterie. Il suffit de faire quelques calculs.
Calcul de la tension à
partir d'un diviseur de tension :
Imaginons que vous ayez le circuit suivant. Quelle est la tension de sortie (Vout) de ce circuit ?

Pour trouver Vout, entrez les valeurs du circuit dans la formule suivante :

Dans cet exemple, la tension de
sortie est de 6,77 V, soit environ les deux tiers des 9 V d'entrée de la
batterie.
Comment un diviseur de tension peut aider à mesurer la lumière
Au début de cette section, j'ai mentionné que le diviseur de tension peut aider à mesurer la lumière, mais comment faire ?
Il suffit de remplacer une résistance du diviseur de tension par une photorésistance pour obtenir un circuit qui délivre une tension en fonction de la quantité de lumière qui l'éclaire.
En ajustant l'autre résistance du diviseur de tension, vous pouvez régler le circuit pour qu'il fournisse une tension spécifique à un certain niveau de luminosité.
Connectez la sortie de ce circuit à un transistor qui contrôle un buzzer, et vous obtenez un réveil contrôlé par la lumière !
Projet n° 15 : Construire un Réveil du lever du jour
Il est temps de combiner tous les concepts appris dans ce chapitre pour un projet amusant : un réveil à l'aube !
Ce circuit déclenche une alarme lorsqu'il détecte de la lumière.
Une fois construit, vous pouvez le placer à votre fenêtre (entre les rideaux et la vitre) au moment de vous coucher.
Au lever du soleil, votre circuit devrait détecter la lumière et déclencher l'alarme, vous obligeant à vous lever et à l'éteindre.

Ce projet utilise un transistor, une photorésistance, un potentiomètre et un buzzer.
La photorésistance et le potentiomètre forment le diviseur de tension, dont la sortie est connectée à la base du transistor.
La quantité de lumière détectée par la photorésistance détermine si le transistor est passant ou bloqué.
Si le transistor est passant, le buzzer doit être alimenté en courant et émettre un son.
Le potentiomètre permet de régler la quantité de lumière nécessaire au circuit avant le déclenchement de l'alarme.
Liste de courses
Un Breadboard
Une pile standard de 9 V pour alimenter le circuit.
Une clip pour pile de 9 V pour connecter la pile au circuit.
Un transistor 2n3904.
Un potentiomètre de 10 kΩ.
Une photorésistance pour détecter la lumière.
Un buzzer qui émet un bip.
Les buzzers existent en versions active et passive.
Pour ce projet, vous aurez besoin d'un buzzer actif fonctionnant sous 9 V, comme celui utilisé dans le « Projet n° 2 : Alarme anti-intrusion » à la section Qu'est-ce que l'électricité ?.

Étape 1 : Programmer un réveil
Branchez la pile et placez le circuit dans un endroit suffisamment éclairé pour activer votre alarme.
Tournez la tige du potentiomètre jusqu’à trouver la position où le son s’active et se désactive d’un simple mouvement de va-et-vient.
Tournez ensuite la tige juste assez pour activer le son. Placez votre main sur la photorésistance pour bloquer la lumière ; le son devrait s’arrêter.
Retirez votre main et le son devrait se réactiver.
Mettez l'interrupteur à OFF et attendez d’aller vous coucher.
Lumières éteintes, placez le circuit près de votre fenêtre, Mettez l'interrupteur à ON et allez dormir.
Lorsque le soleil se lèvera et que la lumière extérieure sera aussi intense que celle utilisée pour régler votre potentiomètre, vous serez réveillé par votre propre réveil !
Étape 2 : Et s’il n’y a pas de son ?
Examinez le circuit composant par composant, de préférence avec un ami.
Vérifiez que votre carte de prototypage possède toutes les connexions indiquées sur le schéma électrique.
Vérifiez également l'absence de court-circuit. Un court-circuit est une connexion involontaire entre les éléments d'un circuit.
Si tout semble correct, utilisez votre multimètre pour mesurer la tension entre la base et l'émetteur du transistor.
Tout d'abord, tournez la tige du potentiomètre à fond d'un côté, mesurez la tension et notez-la.
Ensuite, tournez le potentiomètre à fond de l'autre côté et mesurez à nouveau la tension.
Votre multimètre devrait afficher 0 V d'un côté et environ 0,7 V de l'autre.
Si ce n'est pas le cas, vérifiez à nouveau vos connexions.
Si vous avez toujours un doute, tournez le potentiomètre à fond d'un côté et mesurez la tension entre les fils rouge et noir du buzzer.
Ensuite, tournez le potentiomètre à fond de l'autre côté et mesurez à nouveau.
Vous devriez obtenir 0 V d’un côté et environ 8 à 9 V de l’autre.
Si votre circuit a été parfaitement assemblé, il se peut que vous ayez simplement quelques composants défectueux.
Essayez de réaliser une maquette avec de nouveaux composants.
Essai : Ventilateur à température contrôlée
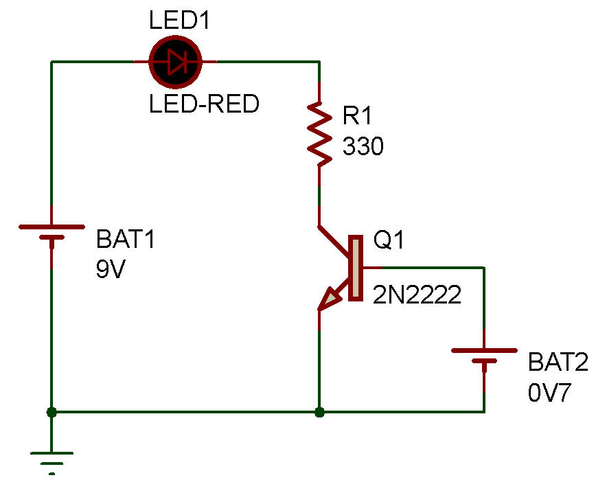
Vous pouvez également utiliser le circuit réalisé dans le projet n° 15 pour d'autres applications.
Par exemple, si vous remplacez la photorésistance par une thermistance (A 10 kΩ thermistor) (une résistance dont la valeur varie en fonction de la température), le circuit réagira à la température plutôt qu'à la lumière.
Vous pouvez également modifier le contrôle.
Au lieu d'un buzzez, essayez d'installer un ventilateur (12V). Vous obtenez ainsi un ventilateur à température contrôlée !
Le schéma du circuit est le suivant :

Pour ce circuit, j'ai spécifié un transistor différent. Le 2N2222.

Chaque transistor peut supporter différentes intensités de courant. Un ventilateur consomme souvent beaucoup plus de courant qu'une LED ; j'ai donc sélectionné un transistor capable de supporter un courant supérieur à celui que vous avez utilisé précédemment.
Pour tester le circuit, utilisez d'abord un glaçon pour refroidir la thermistance, puis réchauffez-la avec vos doigts pour voir le ventilateur se mettre en marche.
Au lieu d'un buzzer, vous pouvez aussi installer un relais pour contrôler une lumière.
Maintenant que vous connaissez la résistance, le condensateur et le transistor, voici un circuit très utilisé:
Le Flip-Flop (multivibrateur astable)

2N3904

Il a deux transistors, deux condensateurs et quatre résistances pour accomplir un marche-arrêt à vitesse variable des LEDs.
Les transistors sont toujours en états opposés. Lorsque le Q1 est en marche, le Q2 est arrêté et lorsque le Q2 est en marche, le Q1 est arrêté.
Le changement d'état "MARCHE" à "ARRÊT" et de "ARRÊT" à "MARCHE" est accompli très rapidement, quelques microsecondes, à cause de la réaction régénérative entre les deux transistors.
Le changent d'un état à un autre est appelé le FLIP, puis le changement à l'état premier le FLOP. L'action de flip-flop peut être expliquée comme suit:
Souvenez-vous qu'un transistor en marche agit de la même façon que s'il avait un court-circuit entre C-E et lorsqu'il est arrêté, il agit comme s'il avait un circuit ouvert entre C-E.
Remarquez que les résistances de base-polarisation sont là pour que chaque transistor n'aient pas de réaction en provenance des condensateurs lorsque les deux transistors s'ont "EN MARCHE".
La fonction des condensateurs est de maintenir alternativement les transistors à l'état "D'ARRÊT".
Commençons par un fonctionnement assumé du circuit avec le condensateur de 100 uF qui maintien le Q2 à l'état "ARRÊT'. Le Q1 est alors en "MARCHE ' et le condensateur de 100 uF est chargé rapidement à travers sa résistance en série de 10K et de la jonction B-E du Q1 par la pile.
La résistance de 22K et le contrôle de 50K maintiennent le Q1 à l'état de "MARCHE" après que le condensateur de 100 uF est été chargé. À ce moment, la charge emmagasinée au condensateur de 10 uF se décharge lentement à travers la résistance de 10K, la pile et les éléments C-E du Q1.
Souvenez-vous que le Q1 est en MARCHE et ses éléments C-E sont comme un court-circuit. La tension à ce condensateur maintient une polarisation inversée au Q2 aussi longtemps que la charge est suffisamment élevée.
Avant que le condensateur de 100 uF ne soit complètement déchargé, la faible tension C-E du Q1 permet à la tension négative à travers la résistance de 10K de gauche de mettre le Q2 en MARCHE.
A l'instant que le Q2 est mis en marche, le condensateur de 100 uF arrête le Q1. Avec le Q1 ARRÊTÉ, la monté de la tension du collecteur est permise à travers les 9 volts de la pile.
Au moment où ceci se passe, la DEL est éteinte grâce au chargement rapide du condensateur de 100 uF, le Q2 est mis en MARCHE complètement. Ce changement d'état de FLIP se fait très rapidement (en microsecondes).
Après un certain temps, la charge du condensateur de 100 uF est abaissée jusqu'à tel point où elle ne peut plus maintenir le Q1 ARRÊTÉ, et le circuit retourne (FLOP) à son état d'origine pour recommencer toute l'action décrite ci-haut à nouveau.
La fréquence de clignotement des LEDs peut être augmentée ou diminuée en modifiant les valeurs des résistances R2, R3 et des condensateurs C1, C2.
Et ensuite ?
Dans cette section, vous avez appris le fonctionnement du composant électronique le plus important : le transistor.
Vous avez également découvert le potentiomètre et la photorésistance, et vous les avez combinés pour fabriquer un réveil à l'aube.
Vous connaissez maintenant la quasi-totalité des composants électroniques les plus courants !
Et vous avez acquis une certaine pratique de la soudure.
Dans les sections suivantes, vous allez à nouveau construire des circuits sur une plaque d'essai, car il est beaucoup plus facile de corriger les erreurs et de réutiliser vos composants.
Si vous souhaitez créer une version permanente de l'un de ces circuits, reportez-vous simplement à la section Soudons ! pour savoir comment souder.
Dans la section suivante Construire un instrument de musique, vous découvrirez les circuits intégrés. Ce sont de petits composants contenant des circuits réduits pour tenir sur une puce minuscule.
Ces puces permettent de créer les circuits les plus étonnants. Vous comprendrez ce que je veux dire en construisant votre propre instrument électronique à la section Construire un instrument de musique !