Projet 9 : Alarme de détection de lumière
Mes seconds pas en Électronique
Voir Projet 1 pour les composantes nécessaires pour Mes seconds pas en Électronique.

Vous soupçonnez quelqu'un de fouiller dans vos tiroirs ?
Un membre de votre famille vous pique vos biscuits préférés dans le placard avant même que vous ayez pu y goûter ?
L'un des centaines d'objets qui s'entassent dans votre placard a disparu ?
Si c'est le cas, alerte
générale !
Ce projet vous permet de construire une alarme à détecteur de
lumière avec seulement 11 composants et une pile.
Placez l'alarme dans un endroit sombre (un tiroir, un placard, voire un réfrigérateur) et, dès que quelqu'un y fait entrer de la lumière (en ouvrant une porte ou un tiroir), un haut-parleur vous alerte par une sonnerie assez forte et assurément agaçante.
Vous pourrez alors identifier le coupable et rétablir l'ordre chez vous.
Fonctionnement d'un
haut-parleur
Ce projet utilise un mini-haut-parleur pour produire un
son puissant, comparable à une note de musique, lorsqu'une source lumineuse
éclaire le circuit.
La figure 9-1 illustre l'avant et l'arrière d'un type de mini-haut-parleur.

Contrairement aux potentiomètres, les haut-parleurs sont généralement fournis avec des fils conducteurs.
Ces fils sont torsadés pour une installation propre et ordonnée.
Il suffit de connecter ces fils
aux composants du circuit pour que le courant électrique circule du circuit vers
le haut-parleur.
Le haut-parleur convertit ensuite ce courant en son.
Un haut-parleur classique contient deux aimants et un cône en papier ou en plastique (voir figure 9-2).

Le matériau noir visible sur le mini-haut-parleur de la figure 9-1 est le
cône en papier.
L'un des aimants du haut-parleur est un aimant permanent (c'est-à-dire qu'il est toujours magnétisé) et l'autre est un électroaimant.
Un électroaimant est constitué d'une bobine de fil enroulée autour d'un morceau de fer.
En l'absence de courant, l'électroaimant n'est pas magnétisé.
Lorsqu'un courant le traverse, l'électroaimant s'aimante et est attiré puis repoussé par l'aimant permanent.
Le cône est fixé à l'électroaimant ; ainsi, lorsque ce dernier se déplace, le cône vibre, produisant un son (qui résulte simplement du déplacement de l'air).
Si vous observez attentivement l'arrière du haut-parleur sur la figure 9-1 (à droite), vous remarquerez peut-être qu'une extrémité de chaque fil conducteur dépasse du cône noir.
Ces fils sont reliés à la bobine à l'intérieur du haut-parleur.
En connectant l'autre extrémité des fils à votre circuit, vous contrôlez le courant qui traverse la bobine.
Selon le fonctionnement de
votre circuit, le courant peut circuler ou non dans la bobine, et vous pouvez
entendre ou non un son provenant du haut-parleur.
Pour ce projet, vous
allez réaliser un circuit qui alimente le haut-parleur uniquement lorsqu'il est
suffisamment éclairé.
Si la luminosité est faible, aucun courant n'est envoyé au haut-parleur.
Rassemblez les composants et
les outils
Rassemblez tous les éléments de cette liste (voir
figure 9-3) :


Plaque d’essai sans soudure (breadboard), préparée avec :
• Pile 9 V
avec clip de fixation
• Interrupteur et fil de connexion
• Connexions du rail d’alimentation + condensateurs de découplage de 0.1 µF
Un haut-parleur de 8 Ω
Un circuit intégré 555
Un transistor bipolaire PNP 2N3906
Une photorésistance
Un
potentiomètre de 100 kΩ (de préférence à variation linéaire) avec ses fils de
connexion
Deux condensateurs à film de 0,01 μF (non polarisés)
Un
condensateur électrolytique de 4,7 μF (polarisé)
Résistances :
•
Une résistance de 3,9 kΩ
• Une résistance de 10 kΩ
• Une résistance de 47 kΩ
• (Optionnel) Une résistance de 100 kΩ
Quatre fils de connexion de 8 mm (minimum)
Un fil de connexion de 10 mm (minimum)
Deux fils de connexion de 25 mm (minimum)
Deux fils rigides de calibre 22 d'environ 5 cm de long, à extrémités dénudées (comme les fils de connexion, mais sans avoir besoin de replier les extrémités)
Deux mini-pinces crocodiles isolées.
Dans le
projet 8, j'explique comment connecter les fils
de votre potentiomètre.
Munissez-vous de votre pince coupante (pour
couper les fils) et de votre pince à becs fins (pour insérer les composants dans
votre plaque d'essai).
Préparez votre haut-parleur.
La
plupart des haut-parleurs sont équipés de fils multibrins, c'est-à-dire de
plusieurs fils très fins torsadés.
Les fils multibrins ne s'insèrent pas facilement dans les trous de contact d'une plaque d'essai ; vous devez donc connecter des fils rigides aux fils du haut-parleur pour l'utiliser dans votre circuit.
Si vous (ou un ami) savez souder, vous pouvez souder des fils rigides aux fils conducteurs du haut-parleur.
Voir la section sondons! de Mes premiers pas en Électronique
Sinon, poursuivez votre lecture
pour découvrir une autre méthode.
Il est facile de connecter des fils
conducteurs rigides aux fils du haut-parleur sans soudure.
Vous aurez besoin de deux fils
de connexion (d'au moins 5 cm chacun) et de deux mini-pinces crocodiles
(voir votre liste de composants).
Une pince crocodile est une attache métallique qui ressemble aux mâchoires d'un alligator.
La partie qui la serre contient des dents métalliques conçues pour maintenir les fils ensemble.
La figure 9-4 montre une mini-pince crocodile isolée et une pince sans isolation.

Pour chaque fil d'enceinte, utilisez une mini-pince crocodile pour connecter l'extrémité du fil à l'une des extrémités du fil de liaison, comme suit (voir figure 9-5) :

1. Appuyez simultanément sur les deux côtés de la pince pour ouvrir les
mâchoires.
2. Placez l'extrémité du fil d'enceinte et l'une des
extrémités du fil de liaison dans les mâchoires.
3. Relâchez le côté de
la pince sur lequel vous appuyez.
4. Tirez doucement sur chaque fil pour
vous assurer qu'il est bien fixé dans les mâchoires de la pince.
Si l'un
des fils, ou les deux, se détachent, répétez les étapes 1 à 3.
La figure 9-6 montre l'aspect du mini-haut-parleur avec ses fils conducteurs rigides.

Vous pouvez aussi utiliser des pinces avec des fils
Vous utiliserez un mini-haut-parleur dans les projets 10, 11, 12 et 14, ainsi que dans celui-ci ; il est donc recommandé de laisser les fils conducteurs rigides connectés après avoir terminé ce projet.
Votre haut-parleur est
maintenant prêt à être testé sur une plaque d'essai ; êtes-vous prêt à faire du
son ?
Construisez le circuit d'alarme à détection de lumière
Dans le projet 8, vous avez découvert le circuit intégré 555 et l'avez utilisé pour faire clignoter une LED à une fréquence déterminée par le choix de deux résistances et d'un condensateur.
Le circuit intégré 555 applique
une tension alternative (état haut/bas ou marche/arrêt) à sa broche de sortie
(broche 3), et cette tension contrôle l'allumage et l'extinction de la LED.
Dans ce projet, vous utilisez un circuit intégré 555 de manière similaire au
projet 8.
Vous envoyez une tension alternative à votre haut-parleur via la sortie du circuit intégré 555 (broche 3), mais uniquement si de la lumière éclaire une photorésistance dans votre circuit.
Si la lumière sur la photorésistance est insuffisante, le circuit intégré 555 est désactivé et aucun courant ne circule dans votre haut-parleur.
Votre haut-parleur émet le signal sonore uniquement lorsque la lumière est suffisante pour déclencher le fonctionnement du circuit intégré 555.
Suivez ces étapes pour
construire votre circuit d'alarme à détection de lumière :
1.
Vérifiez votre breadboard sans soudure (voir figure 9-7).


a. Assurez-vous que les deux rails d'alimentation positifs et les deux rails
d'alimentation négatifs sont connectés.
b. Vérifiez que l'interrupteur
d'alimentation et les connexions des fils de connexion sont correctement
installés et que l'interrupteur est en position arrêt.
c. Vérifiez que
les fils du clip de la batterie sont bien insérés dans les trous de contact
correspondants de votre plaque d'essai.
2. Insérez la puce 555 dans
le breadboard.
a. Orientez la puce 555 de façon à ce que le repère
d'horloge soit dans le coin supérieur gauche, comme illustré sur la figure 9-8.
(Les broches d'angle sont repérées sur la figure.)

b. Placez la puce sur les trous 21-24e (côté gauche) et 21-24f
(côté droit), en alignant les broches d'angle comme suit :
broche 1 dans
le trou 21e, broche 4 dans le trou 24e, broche 5 dans le trou
24f et broche 8 dans le trou 21f.
c. Appuyez doucement sur le
corps de la puce jusqu'à ce que les broches soient bien insérées dans les trous
de contact.
(Voir figure 9-9.)

d. Assurez-vous que la face inférieure de la puce repose à plat sur la
plaque d'essai.
3. Insérez un fil de connexion d'au moins 8 mm (5/16 pouce) dans la plaque d'essai.
Branchez une extrémité du fil dans le trou 21a (Broche 1) et l'autre extrémité sur le rail d'alimentation négatif situé à gauche de la rangée 21. (Voir le fil de connexion orange sur la figure 9-10.)
4. Insérez la résistance de
47 kΩ dans le breadboard.
Pour un circuit plus propre, pliez
et coupez les pattes de la résistance de façon à ce qu'elles mesurent environ 6
mm (1/4 de pouce) sous le pli.
Branchez une patte dans le trou 18b et l'autre dans le trou 22b (Broche 2), comme illustré sur la figure 9-11.

5. Insérez un fil de connexion de 8 mm (5/16 de pouce) minimum dans le
breadboard.
Branchez une extrémité du fil dans le trou 18e et l'autre
dans le trou 18f.
Voir le fil de connexion orange au-dessus de la puce sur la figure 9-12.

6. Insérez un fil de connexion de 10 mm (3/8 de pouce) minimum dans le
breadboard.
Branchez une extrémité du fil dans le trou 18g et
l'autre dans le trou 22g (Broche 7).
(Voir le fil de liaison jaune
sur la figure 9-13.)

7. Insérez un condensateur à
film de 0,01 μF dans le breadboard.
Pour un circuit plus
propre, pliez et coupez les pattes du condensateur de façon à ce qu'elles
mesurent environ 9,5 mm (3/8 pouce) sous le pli.
Ce condensateur n'est pas polarisé ; son orientation dans le circuit est donc indifférente.
Branchez une patte dans le trou 22a (Broche 2) et l'autre sur le rail d'alimentation négatif à gauche de la rangée 22. (Voir figure 9-14.)

8. Insérez un fil de
connexion d'au moins 25 mm (1 pouce) dans le breadboard.
Ce fil relie
les broches 2 et 6 du circuit intégré 555.
Branchez une extrémité du fil
dans le trou 22d et l'autre dans le trou 23g. Vous pouvez laisser
le fil de part et d'autre du circuit intégré ou le plier vers le bas.
(Voir figure 9-15.)

9. Insérez le condensateur électrolytique de 4,7 μF dans le breadboard, comme indiqué sur la figure 9-16.

Branchez le côté négatif (identifié par un signe moins ou une bande noire) dans le trou 27b.
Branchez le côté positif (non
étiqueté) dans le trou 23b (Broche 3).
10. Insérez un fil de
connexion d'au moins 2,5 cm (1 pouce) dans le breadboard.
Branchez
une extrémité du fil de connexion dans le trou 24c (Broche 4) et l'autre
extrémité dans le trou 15c.
(Voir le fil de connexion blanc à gauche de la puce sur la figure 9-17.)

11. Insérez la résistance de
3,9 kΩ dans le breadboard.
Pour un circuit plus propre, pliez
et coupez les pattes de la résistance de façon à ce qu'elles mesurent environ 6
mm (1/4 de pouce) sous le pli.
Branchez une patte dans le trou 15b et l'autre sur le rail d'alimentation négatif à gauche de la rangée 15, comme illustré sur la figure 9-18.

12. Insérez le transistor PNP 2N3906 dans le breadboard.
a. Vérifiez que vous avez bien sélectionné un transistor 2N3906.
b. À
l'aide d'une pince à bec fin, pliez délicatement les broches du transistor vers
l'extérieur et vers le bas.
Maintenez le transistor de façon à ce que ses broches soient orientées vers le bas et que la partie plate de son boîtier soit tournée vers le bas de la plaque d'essai (vers la rangée 60). (Voir figure 9-19.)

c. Insérez la broche du collecteur (à gauche) dans le trou 15e, la broche de base (au centre) dans le trou 13e et la broche de l'émetteur (à droite) dans le trou 15f. (Voir figure 9-20.)

Notez que si votre transistor utilise un brochage différent du mien, vous devrez peut-être l'orienter différemment pour insérer les broches correspondantes dans les trous appropriés.
Consultez l'emballage ou la
documentation fournie avec votre transistor pour identifier chaque broche.
13. Insérez la photorésistance dans le breadboard, comme indiqué sur la
figure 9-21.
Insérez une patte (au choix) dans le trou 13c et
l'autre patte dans n'importe quel trou de la borne négative d'alimentation, sur
le côté gauche de la plaque. (J'ai utilisé le trou situé à gauche de la
rangée 9.)
14. Insérez le potentiomètre dans le breadboard, comme illustré sur la figure 9-22.
ou 
Branchez
une des pattes (au choix) dans le trou 13a et l'autre patte dans
n'importe quel trou de la borne d'alimentation positive située à gauche de la
plaque. (J'ai utilisé le trou à gauche de la rangée 13.)
15. Insérez
un fil de connexion d'au moins 8 mm (5/16 pouce) dans le breadboard.
Branchez une extrémité du fil dans le trou 15j et l'autre extrémité dans
la borne d'alimentation positive située à droite de la rangée 15. (Voir le fil
de connexion orange à droite du transistor sur la figure 9-23.)

16. Insérez le deuxième
condensateur à film de 0,01 μF dans le breadboard.
Pour un circuit
plus propre, pliez et coupez les pattes du condensateur de façon à ce qu'elles
mesurent environ 9,5 mm (3/8 pouce) sous le pli.
Branchez une patte de ce condensateur non polarisé dans le trou 24j (Broche 5) et l'autre sur le rail d'alimentation négatif situé à droite de la rangée 24. (Voir figure 9-24.)

17. Insérez la résistance de 10 kΩ dans le breadboard.
Pour un
circuit plus propre, pliez et coupez les pattes de la résistance de façon à ce
qu'elles mesurent environ 6,35 mm (1/4 pouce) sous le pli.
Branchez une patte dans le trou 22j (Broche 7) et l'autre sur le rail d'alimentation positif situé à droite de la rangée 22, comme illustré sur la figure 9-25.

18. Insérez un fil de
connexion d'au moins 8 mm (5/16 pouce) dans le breadboard.
Branchez
une extrémité du fil dans le trou 21j (Broche 8) et l'autre extrémité sur
le rail d'alimentation positif situé à droite de la rangée 21. (Voir le fil de
connexion orange à droite de la puce sur la figure 9-26.)

19. Insérez le haut-parleur dans le breadboard, comme indiqué sur la
figure 9-27.
Branchez l'une des pattes (n'importe laquelle) dans le
trou 27a et l'autre patte dans n'importe quel trou du rail d'alimentation
négatif situé à gauche. (J'ai utilisé le trou situé à gauche de la rangée 27.)

La figure 9-28 montre le circuit terminé (à l'exception de la batterie et des connexions d'alimentation situées en bas de la plaque d'essai).

Vérifiez attentivement toutes vos connexions ainsi que l'orientation du
circuit intégré 555, du transistor 2N3906 et du condensateur électrolytique de
4,7 μF.
Une fois votre circuit vérifié,
vous pourrez tester votre alarme à détection de lumière.
Testez votre
alarme à détection de lumière.
Tout comme pour le circuit de veilleuse intelligente du Projet 7, l'idéal est de tester votre circuit d'alarme à détection de lumière dans une pièce équipée de stores, de rideaux ou d'autres rideaux.
Si vous ne pouvez pas obscurcir la pièce, vous pouvez tout de même tester votre circuit.
Lumières éteintes ou lumière du soleil bloquée, ou encore vos doigts sur la photorésistance, allumez l'interrupteur.
Le haut-parleur émet-il un son ?
Il ne devrait pas en émettre dans l'obscurité, mais c'est possible.
Si c'est le cas, tournez lentement le bouton du potentiomètre dans un sens ou dans l'autre jusqu'à ce que le haut-parleur s'arrête.
Évitez de tourner le bouton
au-delà du point où le haut-parleur devient silencieux.
Allumez
maintenant la lumière ou laissez la lumière du soleil entrer par les fenêtres,
ou retirez vos doigts de la photorésistance.
Le haut-parleur émet-il un son ? Il devrait !
Si ce n'est pas le cas, tournez le bouton du potentiomètre jusqu'à ce que le haut-parleur émette un son.
S'il n'émet toujours aucun son, vérifiez toutes vos connexions.
Vous pouvez régler la sensibilité à la lumière de votre alarme à tout moment en tournant simplement le potentiomètre.
Le seuil de déclenchement de
l'alarme dépend de vous et de l'utilisation que vous souhaitez en faire.
Par exemple, si vous placez l'alarme dans votre réfrigérateur, le circuit n'a
pas besoin d'être sensible à la luminosité, car porte fermée, l'intérieur est
plongé dans l'obscurité, et porte ouverte, la lumière du réfrigérateur éclaire
la pièce.
En revanche, si vous souhaitez
que l'alarme sonne lorsqu'on ouvre la porte de votre placard et que votre lampe
se trouve à l'autre bout de la pièce, vous devrez peut-être régler le
potentiomètre pour qu'elle se déclenche dans des conditions de faible
luminosité.
Si vous aimez vous réveiller aux aurores, vous pouvez
utiliser votre alarme à détection de lumière comme réveil simulateur d'aube.
Placez simplement le circuit près d'une fenêtre et réglez le potentiomètre pour que l'alarme se déclenche dès que la lumière du soleil entre dans la pièce.
N'oubliez pas d'allumer l'alarme (c'est-à-dire d'actionner l'interrupteur) que lorsqu'il fait complètement sombre dans votre chambre, avant d'aller vous coucher.
Quand il fait nuit et que vous dormez, l'alarme est discrète et silencieuse.
Mais dès que le soleil entre
par la fenêtre, elle se déclenche et vous réveille, vous et probablement toute
votre famille !
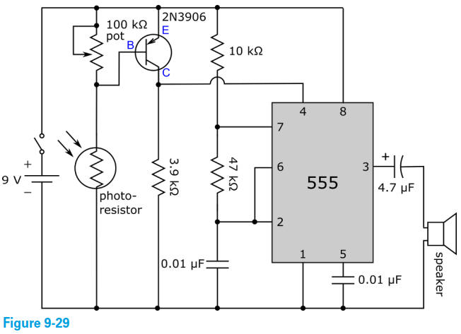
Consultez le schéma
La figure 9-29 présente le schéma du circuit de l'alarme à détection de lumière.


Si vous le souhaitez, vous pouvez explorer le schéma et les informations de cette section pour bien comprendre le fonctionnement de l'alarme.
Vous pouvez aussi passer directement à un autre projet.
Pour comprendre le
fonctionnement de l'alarme à détection de lumière, commençons par examiner la
sortie du circuit (c'est-à-dire le haut-parleur) et remontons jusqu'à l'entrée
(c'est-à-dire la photorésistance).
Génération du signal sonore
En observant la partie droite du schéma (voir la section mise en évidence de
la figure 9-30), vous remarquerez peut-être sa similitude avec le circuit à LED
clignotante du projet 8.

Cependant, au lieu d'une résistance et d'une LED à la sortie de la minuterie 555, ce circuit comporte un condensateur et un haut-parleur.
La disposition des autres résistances et condensateurs est identique (bien que leurs valeurs diffèrent) à celle du circuit à LED clignotante.
Comme dans le
projet 8, le circuit intégré 555 de ce circuit
est utilisé comme oscillateur, appliquant une tension alternative (haut/bas) à
la broche de sortie 3.
Le condensateur de 4,7 µF sert à modifier la forme
du courant sortant du circuit intégré 555 avant qu'il n'atteigne le
haut-parleur.
Le courant traversant le haut-parleur oscille (en raison des oscillations de la tension sur la broche 3), ce qui provoque le mouvement de va-et-vient de l'électroaimant interne.
Par conséquent, la membrane du
haut-parleur vibre à la fréquence d'oscillation, qui correspond à la fréquence
des variations de tension et de courant, et vous entendez une tonalité.
Choix des tonalités
La fréquence d'oscillation qui produit la
tonalité dans ce projet est similaire à la fréquence de clignotement de la LED
dans le projet 8, à la différence que la
fréquence d'oscillation générant la tonalité est beaucoup plus élevée.
Cette fréquence plus rapide
permet à l'électroaimant à l'intérieur du haut-parleur de se déplacer
suffisamment vite pour produire un son perçu comme une tonalité.
Si la
fréquence d'oscillation de ce projet était aussi faible que la fréquence de
clignotement de la LED, vous entendriez un cliquetis au lieu d'une tonalité.
Vous produisez un tel cliquetis dans le projet 12.
Et si vous régliez la fréquence
de clignotement de la LED dans le projet 8 à une valeur aussi élevée que la
fréquence d'oscillation de l'alarme à détection de lumière, la LED clignoterait
si rapidement que vous auriez l'impression qu'elle est allumée en permanence.
De même que les valeurs des résistances R1 et R2 et du condensateur C (voir
figure 9-30) déterminent la fréquence de clignotement de la LED, ces valeurs
déterminent également la fréquence d'oscillation dans ce circuit.
La fréquence d'oscillation, également appelée fréquence, se mesure en hertz (Hz).
Plus la fréquence d'un son est
élevée, plus il est aigu. (On parle alors de hauteur du son.)
Vous pouvez
calculer la fréquence du signal émis par votre alarme à détecteur de lumière en
remplaçant les valeurs de R1, R2 et C dans la formule suivante :
Fréquence = 1,44 / ((R1 + 2R2) x C)

Pour votre circuit, R1 vaut 10 kΩ (ou 10 000 Ω), R2 vaut 47 kΩ (ou 47 000 Ω)
et C vaut 0,01 μF (ou 0,00000001 F). Il suffit d'insérer ces valeurs dans
l'équation comme suit :

La fréquence produite par votre circuit est donc d'environ 1385 Hz.
Cette fréquence indique le nombre d'oscillations de la tension de sortie du circuit intégré 555 par seconde, ce qui correspond également au nombre de vibrations du cône du haut-parleur par seconde.
Elle indique aussi le nombre de clignotements de la LED du projet 8 par seconde.
En modifiant les valeurs de R1,
R2 et C, vous modifiez la fréquence et obtenez ainsi une tonalité différente.
Essayez vous-même !
Remplacez la résistance de 10 kΩ (R1) par une résistance de 100 kΩ.
La fréquence du son produit par votre circuit avec cette nouvelle résistance est d'environ 742 Hz ; le son devrait donc être plus grave que le son d'origine.
Vous pouvez aussi changer le condensateur C de 0.01 µF.
Comment activer et
désactiver la minuterie 555
Voici un point qui pourrait vous
surprendre concernant le circuit intégré 555 :
Vous pouvez désactiver la
puce (la mettre hors tension) afin qu’elle ne fournisse aucune tension sur la
broche 3.
La broche 4 du 555 est la broche de réinitialisation.
Si la tension sur la broche 4 est basse (par exemple, 0 volt), la puce 555 est désactivée et n’applique aucune tension à la broche de sortie 3.
Pas de tension, pas
d’oscillation, et donc pas de signal sonore.
Si la broche 4 est haute
(par exemple, 9 volts), la puce 555 est activée et fonctionne normalement, en
appliquant une tension oscillante à la broche 3.
Dans le projet de LED clignotante (Projet 8), la broche 4 est directement connectée à l'alimentation positive.
La tension sur la broche 4 étant toujours à l'état haut, le 555 applique constamment une tension oscillante à sa sortie, ce qui provoque le clignotement continu de la LED.
Ce n'est pas le cas dans ce
projet.
La figure 9-31 illustre la partie du circuit d'alarme à détection
de lumière qui contrôle l'activation ou la désactivation de la puce 555.

Notez que la broche 4 est connectée au collecteur du transistor PNP 2N3906.
La tension sur la broche 4
varie selon l'état du transistor :
Lorsque le transistor est bloqué,
aucun courant ne le traverse, la tension sur la broche 4 est donc basse et
le 555 est désactivée.
Aucun son ne sort du
haut-parleur.
Lorsque le transistor est passant, le courant le traverse,
ce qui fait passer la tension sur la broche 4 à l'état haut et active la
minuterie 555.
Le 555 fonctionne alors normalement et un son sort du haut-parleur.
Il vous reste maintenant à déterminer ce qui contrôle la commutation du transistor. (Avez-vous une idée ?)
Comment le transistor est-il activé et désactivé ?
Dans le projet 6, vous avez découvert que la tension à la base d'un transistor détermine son état (passant ou non).
Pour un transistor PNP, le
transistor est bloqué si la tension de base est relativement basse, et il est
passant si la tension de base est relativement élevée.
La figure 9-32 met
en évidence la partie de votre circuit qui détermine la tension de base du
transistor PNP 2N3906.

La tension de base est identique à la tension entre la photorésistance et le potentiomètre (qui correspond en réalité à la tension aux bornes de la photorésistance).
Vous découvrirez dans le projet 7 que la photorésistance et le potentiomètre se partagent la tension fournie par la pile, et que la quantité de tension distribuée par la pile à chacun de ces composants dépend de la résistance de chaque composant.
Lorsque la résistance de la photorésistance est très élevée, la majeure partie de la tension de la batterie est appliquée à ses bornes, et la tension à la base du transistor PNP est relativement élevée.
Appliquer une tension élevée
à la base du transistor PNP le bloque.
Lorsque la résistance de la
photorésistance est très faible, la majeure partie de la tension de la batterie
est appliquée à ses bornes, et la tension à la base du transistor PNP est
faible.
Appliquer une tension faible
à la base du transistor PNP le rend conducteur.
Dans le
projet 7, vous avez constaté que la résistance
d'une photorésistance est élevée dans l'obscurité et faible lorsqu'elle est
éclairée.
Votre circuit fonctionne donc
différemment dans l'obscurité et à la lumière, comme suit :
Obscurité :
La résistance de la
photorésistance est élevée, ce qui rend la tension à sa base élevée et bloque le
transistor ; l'alarme ne sonne donc pas.
Lumière :
La résistance de la photorésistance est faible, ce qui rend la tension à sa base faible et rend le transistor conducteur ; l'alarme sonne alors.
Félicitez-vous d'avoir compris — ou du moins d'avoir essayé de comprendre — comment fonctionne ce circuit complexe !